2026年05月04日网站首页返回旧版
>中标>正文

中标丨1.86亿!轨道交通电扶梯系统集成采购及安装服务

分享到:
重庆轨道交通17号线一期工程电扶梯系统集成采购及安装服务(包件一)的中标结果公示
重庆1.png
包件一 中标单位:奥的斯机电电梯有限公司,8157.5836 万元
 
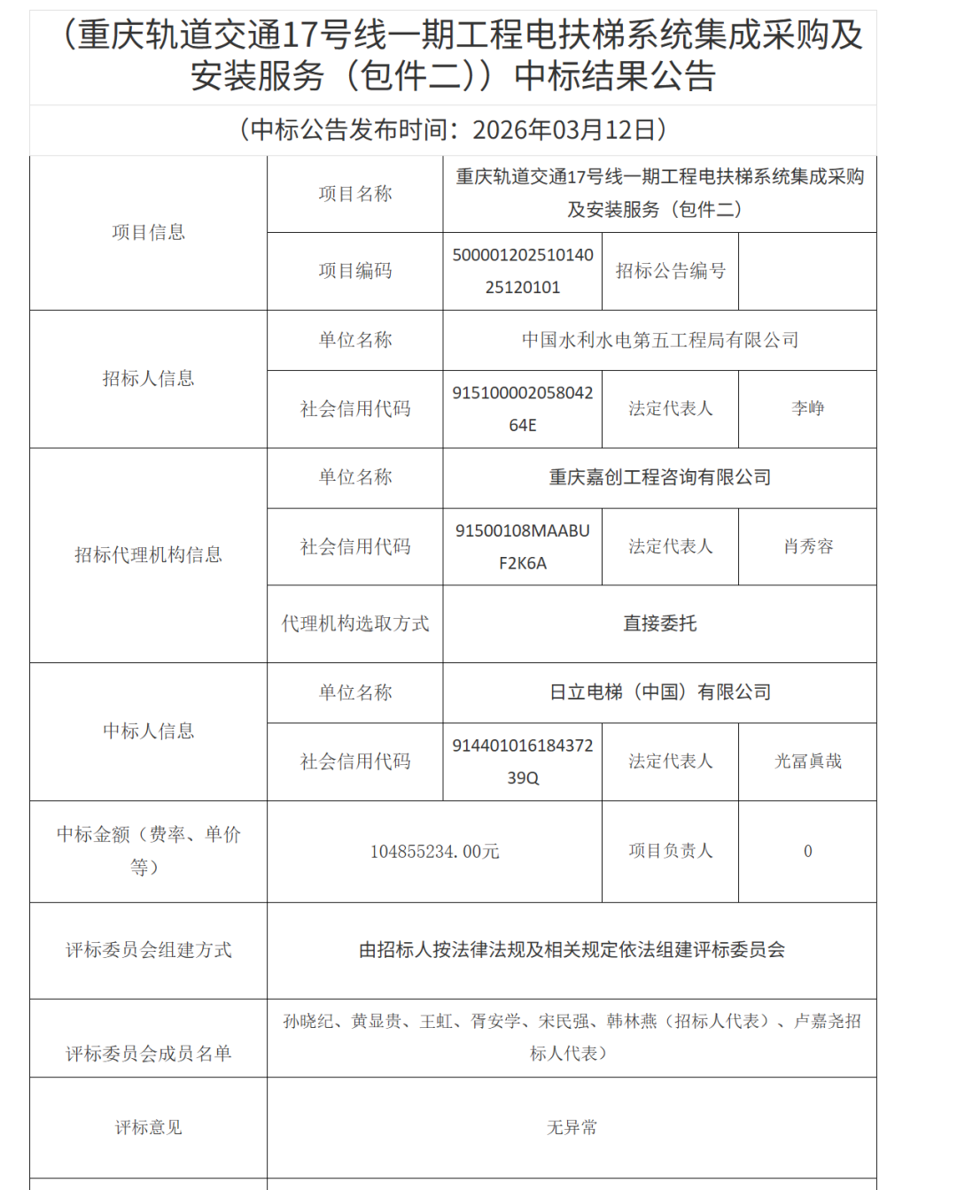
重庆轨道交通17号线一期工程电扶梯系统集成采购及安装服务(包件二)的中标结果公示
重庆2.png
包件二 中标单位:日立电梯(中国)有限公司,1.04855234亿元
编辑:卓卓

行业数据 更多