近日,重庆市交通运输委员会印发《重庆市城市轨道交通设施设备大修及更新改造管理办法》(以下简称“《办法》”)。《办法》共八章,主要从规划管理、项目审批、实施监督、验收检查、资金保障、项目评价等方面,对城市轨道交通设施设备大修及更新改造管理作出规定,为相关工作提供了制度保障和技术依据。全文如下:

重庆市城市轨道交通设施设备大修及
第一章 总 则
第一条 为规范本市城市轨道交通设施设备大修及更新改造项目管理,增强城市轨道交通系统运行可靠性,保障城市轨道交通安全运营,加强资金监管,促进本市城市轨道交通行业健康发展,根据《重庆市轨道交通条例》等有关法规规章规定,结合本市城市轨道交通特点,制定本办法。
第二条 本市行政区域内运营的城市轨道交通设施设备的大修及更新改造项目适用本办法。
第三条 城市轨道交通设施设备大修及更新改造工作应当贯穿城市轨道交通运营全生命周期,遵循安全第一、动态监测、规范管理、标准作业、有序实施的原则,分类实施项目管理。
第四条 市交通运输委统筹负责本市城市轨道交通设施设备大修及更新改造的监督管理工作。
市道路运输中心具体承担组织实施城市轨道交通设施设备大修及更新改造项目规划和年度实施计划备案,项目实施方案审批、变更,项目施工手续办理和项目验收管理等的事务性工作。
市交通执法总队按照国家和行业相关规定对经市交通运输委审批的城市轨道交通设施设备大修及更新改造项目进行质量安全监督,形成质量安全监督报告,受理工程质量投诉。
城市轨道交通运营单位(以下简称运营单位)负责城市轨道交通设施设备大修及更新改造项目实施的具体工作,主要包含以下内容:
(一)建立健全大修及更新改造工程管理、安全质量管理、应急管理、资产管理及资金使用管理等相关制度和体系,并严格执行;
(二)编制大修及更新改造项目规划、实施计划和实施方案,按照有关规定组织工程招标、设计和实施管理,对项目实施过程进行安全质量检查和管控,按照相关应急预案处置并报告突发事件;
(三)组织开展大修及更新改造项目各阶段验收;
(四)督促项目各参建方建立安全质量保障体系,并监督执行。
第二章 项目范围
第五条 本办法所称城市轨道交通设施是指投入运营的土建设施及附属软硬件监测设备,包括桥梁、隧道、轨道、路基、车站、控制中心和车辆基地等。
本办法所称城市轨道交通设备是指投入运营的各类机械、电气、自动化设备及软件系统,包括车辆、通风空调与供暖、给水与排水、供电、通信、信号、自动售检票系统、火灾自动报警系统、综合监控系统、环境与设备监控系统、乘客信息系统、门禁、站台门、车辆基地检修设备、工程车和相关检测监测设备等。
设施设备范围可参照《城市轨道交通设施设备分类与代码》(GB/T 37486)。
第六条 城市轨道交通大修及更新改造是指对固定资产按照检修周期和设施设备状态有计划地进行整治或周期性维修,或以新建、新购固定资产替换需报废、拆除的原固定资产,或对既有设施设备进行的综合性技术改造和采取的重大技术措施升级更新,以保障正常的运营行车安全。符合以下条件之一的项目应报送市交通运输委审批:
(一)落实国家、重庆市法律法规或有关政策而实施的大修及更新改造项目;
(二)直接影响行车安全的设施设备大修及更新改造项目;(见附件)
(三)为消除安全生产重大事故隐患等情况而实施的大修及更新改造项目。
第三章 规划管理
第七条 运营单位应当按照国家相关规定、标准和规范,建立健全设施设备大修及更新改造制度和技术管理体系,并报市交通运输委备案。
运营单位应当结合运营管理水平和技术发展程度,充分利用信息化系统和智能化手段,加强设施设备的全生命周期管理,掌握设施设备使用状态、健康状态、更新改造年限等,定期对设施设备进行检查、检测评估,不断完善设施设备大修及更新改造的企业规范标准和各专业大修的修程修制。对于需要大修、更新改造的设施设备,应当提前规划、及时申报,确保轨道交通设施设备运行正常。
第八条 运营单位应当根据行业标准、企业运行维护管理制度和维护作业规程,结合设施设备实际状况和需求,以5年为周期编制设施设备大修及更新改造项目规划,并报市交通运输委备案。因工作实际确需调整规划的,应当及时报市交通运输委。
市道路运输中心具体承担项目规划备案相关事务工作。
第四章 年度实施计划编制与项目审批管理
第九条 运营单位应当根据备案的项目规划编制大修及更新改造年度实施计划,并于每年10月底前将下一年度实施计划报市交通运输委备案。年度实施计划一经备案后,原则上不做调整,确需调整的,应按计划编制程序重新备案。
市道路运输中心具体承担年度实施计划备案相关事务工作。
第十条 运营单位应当根据备案的年度实施计划编制大修及更新改造项目实施方案,包含项目概况、必要性及可行性论证、工程投资及资金使用计划、相应设施设备运行维护情况、运营组织调整方案、安全保障方案(主要包括运营安全保障方案、突发事件应急预案),以及设计、施工、验收等相关工作计划。
项目实施方案由市道路运输中心组织第三方评估机构对其实施必要性、技术方案可行性、投资计划合理性、安全风险可控性等进行评估并出具评估报告,市交通运输委根据评估结果予以审批。
第十一条 运营单位应当按计划严格执行审批后的项目实施方案。项目确需变更调整的,按下列方式办理:
(一)因项目实施方案变更引起投资增加,变更后投资不超过批复总投资10%的,由运营单位自行组织变更,并将变更后的实施方案报市交通运输委;超过批复总投资10%的,由运营单位按项目审批程序重新报审。
(二)在项目实施过程中,因工程、地质等因素影响,确需对原设计进行变更且导致单项工程投资增加300万元以上的,或在实施过程中有调整,可能影响运营安全的,运营单位按项目审批程序重新报审。
运营单位应当确保变更调整后的实施方案能够实现原实施方案效果。
市道路运输中心具体承担实施方案变更审批相关事务工作。
第五章 实施管理
第十二条 运营单位应当按照相关法律法规对大修及更新改造项目的设计、施工、监理、监测、检测以及与工程建设有关的重要设备、材料等开展采购工作。招标文件应当对工程项目管理的机构设置、人员配备、安全文明施工等提出要求。
第十三条 针对确需开展施工图设计的项目,运营单位应当根据批复的实施方案组织有资质的设计单位开展施工图设计。施工图设计文件应当符合法律、法规和强制性标准的要求,并通过有资质的第三方审查机构审查。运营单位应将施工图审查合格报告报市道路运输中心。
涉及消防设施设备改造的施工图设计,根据实施方案的批复文件向相关部门办理消防设计审查意见。
第十四条 涉及土建施工的项目,运营单位应当根据实施方案的批复文件办理施工许可手续,并提交以下材料:
(一)依法应当办理用地批准手续的,已经办理该项目用地批准手续;
(二)中标通知书和施工合同协议书;
(三)施工图设计第三方审查意见;
(四)施工安全保护方案。
市交通运输委进行审核后发放施工许可。市道路运输中心具体承担施工许可手续办理相关事务工作。
涉及规划、环保、水利等其他相关报批手续办理的,运营单位按照相关法律法规的规定,根据实施方案的批复文件向有关部门申请办理。
第十五条 项目开工前,运营单位应当根据项目情况引入安全风险咨询、第三方监理、管理咨询等单位共同管控风险,组织设计、施工、监理、检验、监测等单位进行交底,开展开工前安全条件核查,重点对施工组织设计、设备、人员等核查把关,督促施工单位严格落实安全保障方案,做好轨道设施防护和运营安全保障工作。
第十六条 运营单位应当严格落实安全生产和质量管理主体责任,执行相关质量标准和工序规范,严格把控设备配件、物资材料、装配调试质量,对项目实施的安全、质量和进度进行控制管理。
每日工程施工内容完成后,运营单位应当组织施工单位对施工区域轨道设施设备技术状况进行全面检查验证并做好记录,并由参建方联合确认。
第十七条 市道路运输中心具体承担项目实施进度监督管理事务工作。运营单位应当于每季度前10日内向市道路运输中心报送各项目实施进度、资金使用情况、安全质量管控、标准执行等内容。市道路运输中心视情况进行督导。
市交通执法总队按照相关要求对大修及更新改造项目开展工程安全质量监督检查工作,督促工程建设、施工、监理等参建单位履行安全生产主体责任、落实施工安全措施以及相关安全隐患整改工作。
第十八条 大修及更新改造项目实施应当避免影响线路正常运营。项目实施过程中,具有下列情形之一的,运营单位应当进行必要性论证后,向市交通运输委报告:
(一)必须中断列车运行的;
(二)需要缩短运营时间的;
(三)车站、车站所有通道、车站所有出入口需要封闭的;
(四)需要长时间限速运行的。
第十九条 运营单位应当建立健全突发事件应急救援体系,配备必要的应急救援装备和物资,组织施工及相关单位制定项目实施和运营组织的突发事件应急预案并开展应急演练。
项目实施过程中出现可能影响运营安全的故障或突发事件时,运营单位应当立即停止实施,按照相关应急预案处置完毕后方可继续进行,并向市道路运输中心报告处置情况,市道路运输中心报告市交通运输委。
第六章 验收管理
第二十条 运营单位应当按照职责开展大修及更新改造项目的竣工验收工作。项目验收除严格遵守相关法律法规规定外,还应当遵循下列要求:
(一)运营单位应当结合施工单位自检及监理单位评定等情况,组织设计、施工、监理、检测、设备供应等单位进行竣工验收,并完善竣工文件的收集、整理、归档等工作;
(二)各类验收的组织工作应当尽量避免影响轨道交通正常运营;
(三)夜间大修和更新改造完成后必须立即投入运营使用的项目,应当由运营、监理、施工单位对工程质量及相关功能进行联合确认,确保安全后投入使用;
(四)具备独立功能的项目,在完成单位工程验收后可投入使用;
(五)整体完工再同步投入使用的项目,在完成竣工验收后可投入使用。
运营单位应当于竣工验收合格后15日内完成《工程竣工验收报告》,并报市交通运输委。
第二十一条 市道路运输中心可委托第三方监督机构对大修及更新改造项目各验收阶段的组织形式、验收程序、执行验收标准等情况进行监督,对单位工程验收和竣工验收出具验收监督意见,并报市交通运输委。
市交通执法总队应当在竣工验收合格后15日内出具大修及更新改造项目的质量安全监督报告。
第二十二条 涉及信号、车辆、通信、供电、站台门、自动售检票等关键设备和车站、轨道线路、桥梁、隧道等关键设施的项目投入使用前,市道路运输中心可组织开展针对性安全评估,评估内容按照初期运营前安全评估、正式运营前安全评估、运营期间安全评估规范等有关要求执行。
第二十三条 大修及更新改造项目验收合格并投入使用后,运营单位应当按照有关规定做好设施设备运行维护监测,开展运营安全风险专项辨识,制定和落实风险管控措施,确保线路安全运营。
第七章 资金管理和项目评价
第二十四条 采取授权经营模式的运营单位承担的大修及更新改造项目所需资金原则上纳入运营成本管理。
采取非授权经营模式的运营单位承担的大修及更新改造项目所需资金按照特许经营协议约定或市政府有关规定进行管理。
第二十五条 运营单位应当制定资金使用管理制度和细则,保证资金使用合法、合理、高效。
运营单位负责项目决算,配合相关部门开展资金审计工作。
第二十六条 市道路运输中心可依法委托第三方专业机构对项目实施计划、实施方案、实施过程、实施效果、资金使用等进行综合评价或论证,开展项目针对性安全评估等工作。
市交通执法总队在专业性较强的执法监督检查中,可依法委托第三方专业机构或者专家开展检查、检测和评估。
第八章 附 则
第二十七条 特许经营单位的城市轨道交通设施设备大修及更新改造项目,按照特许经营协议约定开展实施,协议中未作约定的,按照本办法执行。
第二十八条 特种设备、消防、人防设施设备的相关管理要求按照有关法律法规执行。
第二十九条 市人民政府确定纳入轨道交通一体化运营管理的市域(郊)铁路的设施设备大修及更新改造项目,可参照本办法执行。
第三十条 本办法自印发之日起施行。
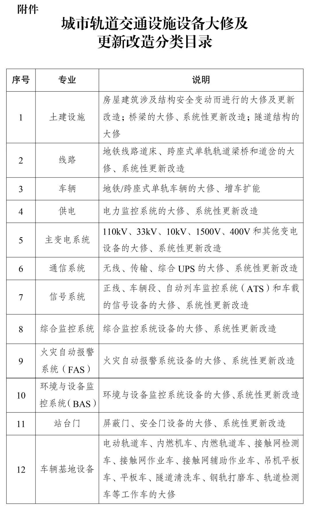
附件:城市轨道交通设施设备大修及更新改造分类目录

自3月1日,武汉定制微公交1路、2路实行“开工开学季”惠民活动以来,两条具有体量小、线路活、站距短、舒适座等特点的“宝宝巴士”,客流量明显增长。截至3月15日,两条线客流总量较上月同比增长20%。 2025年9月,为解决武汉东西湖区天纵·半岛蓝湾小区5400余户居民前往宏图大道地铁站的出行困境,武汉公交集团第一营运公司主动对接社区,通过问卷摸底调查、线上群聊征集、实地勘定线路等一系列举措,广泛征集居民乘客意见和建议,于9月9日开通运营定制微公交1路和2路,两条均采用5米长、可坐11人新能源车型的线路,凭借快速周转、灵活接驳的运行模式,真正实现“地铁送到站,公交送到家”。 运营数据显示,开通首月,两条定制微公交的载客总量达4130人次,2026年元月份客流高峰时,达到1万人以上。截至2026年3月15日,定制微公交1路和2路共累计服务市民5.8万人次。特别是在元月的雨雪冰冻天气期间,定制微公交发挥重要的民生保障作用,单日客流量达1100人。 这批被居民亲切称为“宝宝巴士”的微公交一上线后,就赢得乘客“省时、省力又省钱”的好评。它不仅有效破解了社区连接地铁的“最后一公里”难题,也为市民提供了个性化、高品质的出行选择,“特别是下雨下雪等恶劣天气,公交车坐...