近日,圳市发展和改革委员会官网发布《深圳市2026年重大项目计划清单》(以下称“计划清单”)。《计划清单》显示,2026年深圳市共安排重大项目832个,总投资3.2万亿元,其中建设项目719个,年度计划投资3091.0亿元。
奥一新闻记者梳理发现,《计划清单》中不仅包含坪山、五和、前海、机场东、西丽等5大综合交通枢纽,还涵盖13号线、15号线、17号线、20号线二期、22号线一期等11条城市轨道线路,以及深大城际、深惠城际等多个城际铁路项目。

…
深圳地铁网再扩容
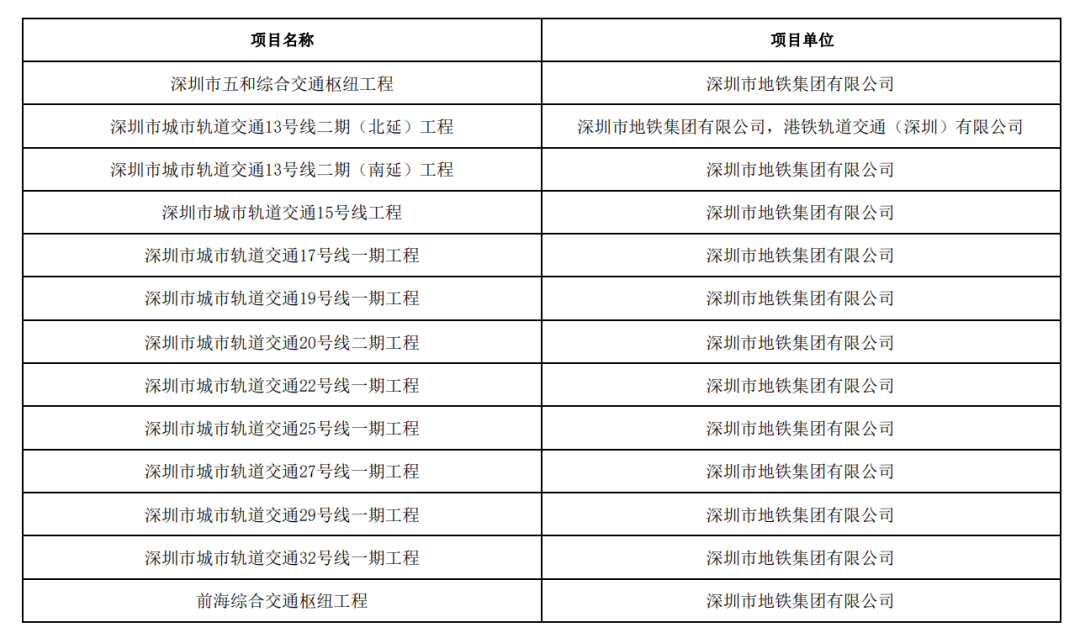
记者注意到,共有11条深圳市城市轨道交通入列《计划清单》,其中包括:13号线二期(北延)、13号线二期(南延)、15号线、17号线一期、19号线一期、20号线二期、22号线一期、25号线一期、27号线一期、29号线一期、32号线一期。

13号线二期(北延)是南山、宝安和光明的通勤快线。线路起于宝安区上屋站(不含),止于光明区李松朗站。线路全长约19.23km,设站11座,车辆段1座。
北延段与13号线一期贯通运营后,将成为串联南山、宝安、光明三区的城市轨道交通干线,同时加强光明科学城与南山科技园、深圳湾超级总部基地的出行服务。

13号线二期(南延)始于东角头站,终于深圳湾口岸站,线路全长4.067km。全线采用地下敷设,共设车站3座。线路建成后,可进一步满足和提升深圳南山蛇口片区市民文化、休闲及娱乐的高品质交通需求。

15号线
深圳地铁15号线作为第五期建设规划中的首条地铁线路,也是串联前海、南山和宝安的首条环线线路,配套支撑西丽综合交通枢纽建设。线路起自听海站,止于听海站,全长 32.2 km,设站 24 座。

深圳地铁17号线一期工程是连接深圳东部片区的重要交通干线。线路起于罗湖区侨社站(罗湖西站),终至龙岗区上李朗站,线路全长约18.62公里,共设18座地下车站。
罗湖中心、布吉、南湾等
人口岗位密集片区轨道覆盖
支持笋岗清水河等
重点区域开发建设
服务罗湖口岸、深圳火车站、
罗湖北枢纽客流集散

19号线一期
19号线起于南塘围,止于聚龙站,线路全长约14.487km,共设车站12座,新建沙湖停车场1座,新建沙湖主变电所1座。线路连接坪山中心区、高新园区、碧岭等片区,并规划与多条轨道线路换乘,助力坪山构建“内联外畅”的交通网络,未来将与14号线、16号线无缝衔接。

20号线二期
20号线二期线路起自既有轨道20号线一期工程机场北站(不含),途经福永街道、航城街道、西乡街道、新安街道终至南山区白石洲站,计划2028年开通,通车后将串联宝安、南山等重点发展区域。据了解,20号线远期还预留了延伸到东莞的条件。

22号线一期工程起于上沙站,途经福田区、龙岗区、龙华区,止至黎光站,预留向北延伸至东莞的条件,线路全长34.7公里。

线路建成后将完善轨道交通网,链接科技创新合作区、香蜜湖片区、梅林片区、彩田片区、坂雪岗科技城、鹭湖科技文化片区观澜文化小镇等区域,实现福田主中心与观澜组团中心45分钟与临深片区60分钟通达的规划目标。
25号线起自宝安区石龙站,终至龙岗区吉华医院站,线路先后途经宝安区石岩街道、龙华区大浪街道、龙华街道、龙岗区坂田街道。线路全长16.5km,共设车站14座,换乘站5座,石环路车辆段1座。

27号线一期工程起自南山区松坪村站,终至龙岗区岗头西站,全长约25公里,途经南山、龙华、龙岗三区,串联前海、南山科技园、西丽高铁新城、龙华中心、坂雪岗科技城等重点片区,共设21座车站。线路建成后,前海、南山中心与龙华中心,可以45分钟快速通达。

29号线位于南山至光明发展轴,起于红树湾南站,终于兴东站,全长11.16km,共设车站9座,全线均为地下敷设。线路建成后,将串联深超总、白石洲、西丽、石岩、光明科学城等片区和城市功能节点。

32号线位于大鹏新区,自8号线三期溪涌站起,共设上洞、土洋、葵涌、葵涌东4座车站。其中,葵涌站与深惠城际大鹏支线葵涌站形成T型换乘。

…
深圳门户能级再提升
轨道线路加速成网的同时,一批高能级综合交通枢纽同步推进,成为深圳交通的关键支点。
前海综合交通枢纽位于前海桂湾片区,占地面积约20万平方米,总建筑面积约216万平方米,地铁1、5、11号线和穗莞深城际线等在此交汇。建成后,日客流量预计达到75万人次,将成为亚洲第一、世界第四大地下交通枢纽换乘站。
未来将与地铁1号线、12号线、20号线、26号线(规划)无缝换乘,根据规划,还将与深大城际线、机场捷运系统换乘。据了解,机场东枢纽预计将于2028年12月底建成运营。
作为深圳市“五主五辅”铁路客运主枢纽的重要组成部分,西丽综合交通枢纽未来将引入4条高铁——赣深高铁、深茂铁路、深汕铁路、深珠高铁;2条城际铁路——深惠城际、深莞增城际;4条地铁线路——13号线、15号线、27号线和29号线,形成“4高铁+2城际+4地铁”的多层级轨交网络,完善大湾区轨道交通网络布局。
2025年10月,该工程正式进入主体结构施工阶段,建成后将成为国内最大轨道交通换乘枢纽,也是未来深圳最大的高铁站。根据规划,西丽综合交通枢纽集国家铁路、城际轨道、城市地铁于一体,总规模为13台25线,超过现有深圳北站的11台20线,将有利于缓解深圳北站接发能力趋于饱和的问题,整体工程计划于2028年8月28日建成完工。
位于龙岗区坂田街道的五和综合交通枢纽工程,是深圳地铁5号线、10号线与深惠、深大、中轴城际五线交会点。项目已完成施工招标,2026年3月正式开工,2028年建成运营。届时将实现20分钟速达前海、机场,1小时覆盖广州、东莞、中山等湾区主要城市。

坪山综合交通枢纽是深圳东部唯一的高铁综合枢纽,位于龙岗、坪山两区交界,是汇集三条国家铁路、两条城际铁路、两条大运量城市轨道、一条小运量轨道交通和多种交通接驳设施的综合交通枢纽。总建设规模为46.49万平方米。

据了解,深圳市坪山综合交通枢纽工程不仅服务于深圳东部坪山、龙岗、盐田、大鹏四区及惠州惠阳、大亚湾部分区域,也是深圳辐射“深莞惠河发展轴”和“深惠汕发展轴”的东部门户节点。
…
“轨道上的大湾区”正加速跑
在市内交通升级的同时,深圳正加快推进城际铁路建设,深度融入大湾区一体化发展。

新建深圳至茂名铁路深圳至江门段
深江铁路全线共设深圳西丽(深江铁路建设项目不含西丽站)、深圳机场东、滨海湾、南沙、中山北、横栏、江门共7座车站,其中西丽、深圳机场东为地下站,滨海湾、南沙、中山北、横栏为高架站,江门站为地面站,西丽站纳入西丽至光明城项目建设。另结合广珠城际中山站至深江铁路深圳方向联络线引入,对既有中山站进行改扩建。

深圳至深汕特别合作区铁路工程
深汕高铁是国家“八纵八横”高铁网沿海通道的重要组成部分,也是粤港澳大湾区向东辐射及深汕特别合作区“五铁五高”外联交通的关键一环。项目建成后,将强化粤港澳大湾区与长三角、海西经济带的高速联系,实现深圳至深汕特别合作区的高频便捷连接。

深惠城际前海保税区至坪地段
深惠城际铁路前海保税区至坪地段起自前海保税区,途经深圳市前海、南山区、龙华区、龙岗区,东莞市凤岗镇,终至龙岗区坪地低碳城,正线长约58.9km(深圳市52.836km,东莞市6.024km)。线路设计时速 160 公里,全线设地下站 11 座,分别为前保站、怡海站、鲤鱼门站、西丽站、深圳北站、五和站、平湖站、凤岗站、大运北站、龙城站、坪地站。

深惠城际大鹏支线工程
深惠城际大鹏支线起自龙岗区龙城站,途经坪山区,止于大鹏新区新大站,线路全长约 39.4公里,设计时速为160公里/小时。全线设龙城、坪山、燕子湖、葵涌、大鹏、新大 6 座车站。设新大存车场。
穗莞深城际前海至皇岗口岸段工程
穗莞深城际铁路是连接广州、东莞、深圳的珠江东岸轨道交通主干线,工程分三期建设。前海至皇岗口岸段(前皇段)目前正在建设中,设超级总部、皇岗口岸2座地下站,设计时速160公里,未来可实现与多条深圳地铁线路换乘。

穗莞深城际深圳机场至前海段
深圳机场至前海段(机前段)正在建设中,机前段全长约15.2公里,设西乡、宝安、前海3座地下站,设计时速160公里。

深圳平湖南至盐田港铁路改造工程
作为深圳市唯一将港区与铁路网络无缝连接的海铁联运专用线,线路起自平湖南,经龙岗区、盐田区至盐田港中港区,全长约 19.8 公里,并设有一条长约 4.2 公里的东港区支线。

全线设平湖南、中港区、东港区3座车站,改造后铁路设计时速达 120 公里。项目建成后,将显著提升铁路运输能力,有效分担部分公路货运,缓解城市交通压力,助力绿色低碳发展。
网约呼叫,一站即达!两年前的4月1日,南京公交“小蓝鲸微循环”升级版动态公交运营服务在栖霞区仙林正式开通,让周边居民沉浸式地体验到了灵活便捷的个性化出行服务。 如今,这组动态公交已累计服务市民超30万人次,以“互联网+即时响应”技术为支撑,通过AI算法精准匹配需求、动态优化路线,打造“线上预约、拼车出行、灵活直达”的个性化服务模式,成为区域智慧交通的标杆样本。 运营提质增效,数据诠释初心 记者了解到,这两年来南京动态公交以科学管理赋能精细运营,交出了一份亮眼的民生答卷:累计服务市民超30万人次,完成订单超25万笔,运营里程突破60万公里,覆盖仙林区域292个站点,平均响应时间1—5秒、等待时间不超过5分钟。高效运力网络如毛细血管般渗透片区,为师生通勤、居民出行提供“准点、快捷、舒适”的动态保障,让“人等车”变为“车等人”的愿景照进现实。 多方联动聚力,服务延伸温度 据悉,为织密民生服务网,动态公交积极联动高校、社区、公益组织等力量,推出“开学迎新季,动态公交真莱斯”“南京公交与您共享一路书香”等20余场特色活动,将服务从“出行端”延伸至“生活圈”。此外,动态公交潘学清工作室携手栖霞区慈善总会、南京财经大学“Sunny”爱心协会发起“...